• Unternehmen
    • Porträt
    • Team
    • Organigramm
    • Ausbildung
    • Jobs
  • Kompetenzen
    • Neubau
    • Umbau
    • Kundenarbeiten
  • Referenzen
  • Kontakt
  • Unternehmen
    • Porträt
    • Team
    • Organigramm
    • Ausbildung
    • Jobs
  • Kompetenzen
    • Neubau
    • Umbau
    • Kundenarbeiten
  • Referenzen
  • Kontakt
Jenny
  • Unternehmen
  • Organigramm

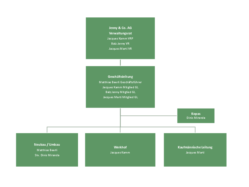
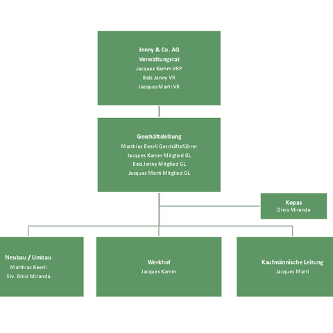
Organigramm

Jenny & Co. AG
Gipserhütte 2
8755 Ennenda

T +41 (0)55 640 18 58
F +41 (0)55 640 86 02
info@jennybau.ch

© Jenny & Co. AG
Impressum | Datenschutz